A friend that does a lot of work for arcades asked me to take a look at a Commando set. Another new title, another new bench adapter..


The good news is that the Capcom Classic pinout is used on a number of boards other than commando. I initially started with an adapter that went to the Commando filter board – which is game specific.. removing it revealed a 56 pin connector which works on 9 titles. I could have ordered a Jamma adapter – but my bench setup is simpler for me to work with vs. an adapter to an adapter in most cases.
Board #1 – Commando – Board in for repair

Here is the CPU board from the stack getting chips cleaned. The reported symptom was no audio. This set was very clean to begin with, but it’s part of the service and since it is going into an arcade – better to perform full board maintenance.
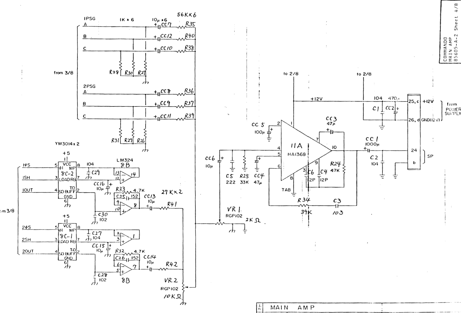
Once I got to diagnosing the sound issues – it appeared it was the audio amp. It was a part I did not stock and had to order. Probing sound with the scope is tricky – it often appears as a lot of noise and you never know if it is right. I spent some time trying to determine if the amp was the true issue while I was waiting on parts. After this board, I had another with audio issues and finally decided to build an audio probe – which turned out to fantastic! Tracing audio issues will be so much simpler in the future.
New AMP arrived – installed – still no audio output. But I had the probe now..

Armed with the audio probe – I followed game sounds all through the audio output section…
With the new AMP in place I was getting audio on the output pin – pin10. After that was CC1 – 1000uf cap.. Traced on the back – audio in .. no audio out.


Something happened.. Maybe the AMP blew the cap or the cap killed the AMP? Replaced it and audio restored.
Board works!